• Sign up • Client Login • Contact us • Home •      

    PFAS-Sentinels.org

        A division of Consortium for Universal Health System Metrics -     

 
 
Data validator

.

 

 

 

 

 

 

 

 

 

 

 

 

 

 

 

 

 

 

Data validation

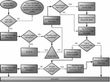
Delivering an accurate electronic report to CMS for an Eligible Professional Background requires constant vigilance. Data validation is a necessary component of QCDR submission generation. 

Since the incoming provider data is in an unknown state, the data validation/scrubbing process ascertains the quality of the data.

Our CMS Report Generation employs an automated DATA SLEUTH Data Validation Sleuth which includes an automated a multistage review process.

  1. Our review process is targeted to meet the stringent multi-tiered CMS reporting requirements and reduce rejected submissions.
     

  2. Our validation import tools check for errors early in the report generation process.   Our methods includes extensive data validation tests for each field, to isolate and identify missing data as well as entries that don't conform to datatype, syntax, character set(s), correct sign and range boundary standards.
     

  3. We review the precise syntax required by CMS before we submit the results to CMS.  Using data structure validation with QPP and QRDA schemas, our method greatly reduces the chance for disqualification.
     

  4. Reports and input data which fail validation are separated into individual 'buckets' based on severity and routing options.
     

  5. Our data validation processes automatically routes requests for followup for data entry validation and correction to the appropriate administrative personnel thereby minimizing the impact on provider's workflow
    .

 

Our Data Cleansing process uses automated proprietary algorithms
to correlate the EP dataset fields
with corresponding CMS data specifications and
tabulate any problem areas in the dataset

 
Routing Table
Medical Record
Corrections

AA, RN, PA, MD

 Any data errors that occur are properly routed
to the appropriate level of personnel

(i.e. a missing zip code correction is delivered to AA, not to an MD)

 

Corrected records are re-merged into the QCDR data stream

 


Typical data errors automatically located by our "Data Sleuth"

  • There are blank fields where data is required
  •  

      More information at these links:
    Home Up

    PFAS-Sentinels QCDR Measures approved by CMS - Non QPP Program - Patient Adherence Measures
    • 2014 • 2015 • 2016 • 2017 • 2018 • 2019 • 2017_07_Non_Compliance_letter • 2017_QCDRbenchmarks •

    Contact Us

    For more information, contact us via email at clientservices@PFAS-Sentinels.org

    Phone:  (888) 979-2499 x2

    Universal Health System Metric Tools referenced on this site:
    CMS Submission Toolkit, CST-CMS Submission Template, PQRS
    Audit Tool, PQRS Validator, GPRO Aggregator,
        QCDR-HISP, QRDASolutions, and
    NwHIN Sleuth are trademarks of CMS Gateways, LLC
    All other products mentioned are registered trademarks or trademarks of their respective companies.

    QCDR-HISP = Qualified Clinical Data Registry - Health Information Service Provider

    Questions or problems regarding technical problems for this web site should be directed to
    webmaster@PFAS-Sentinels.org
    Copyright © 2012-2020 All rights reserved.
    Last modified: Thursday September 08, 2022.